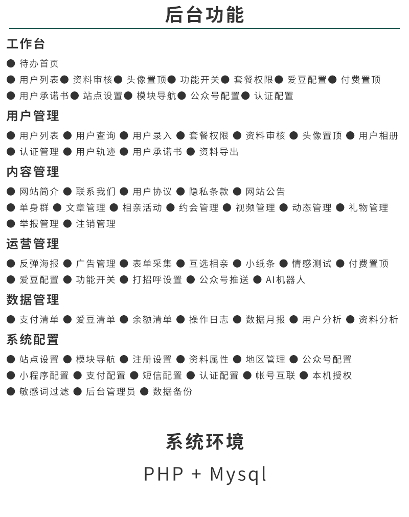
## 安装步骤 ##
1.创建数据库,把根目录下的Data.sql导入。
2.在cache/config.php把”http://localhost”替换成正式域名,并在第2行,修改数据库配置如下:
{“s”:”127.0.0.1″,”n”:”数据库名称”,”u”:”数据库账号”,”p”:”数据库密码”}
# 管理后台:
# 初始管理员:
用户名:admin
密码:123456








声明:本站所有资源均来源于互联网收集,仅供学习参考使用,如若本站内容侵犯了原著者的合法权益,可联系我们进行处理。
私藏十几款营销软件工具:含视频、剧本素材、推流工具等精品免费软件工具!...元0
抖音艺术签名小程序源码 艺术签名设计小程序源码 字节跳动小程序开发...元0
最新商业视频打赏系统源码拥有多套模板包含代理后台已对接支付...元0
开源版查看QQ共同好友网站源码...元0
一款视频ZeVideo开源主题 Typecho主题...元0
外面卖999+的付费进群系统元0
APP封装系统 app误报毒app可上传 自动实现5分钟随机更换包名和...元0
AI虎哥wordpress插件文章是否收录状态查询多搜索引擎版多种调用...元0
智能水印相机微信小程序源码...元0
抖音爆火的QQ价格评估前端源码...元0